校考资讯 | 中央美术学院2026年本科招生简章
资讯速览
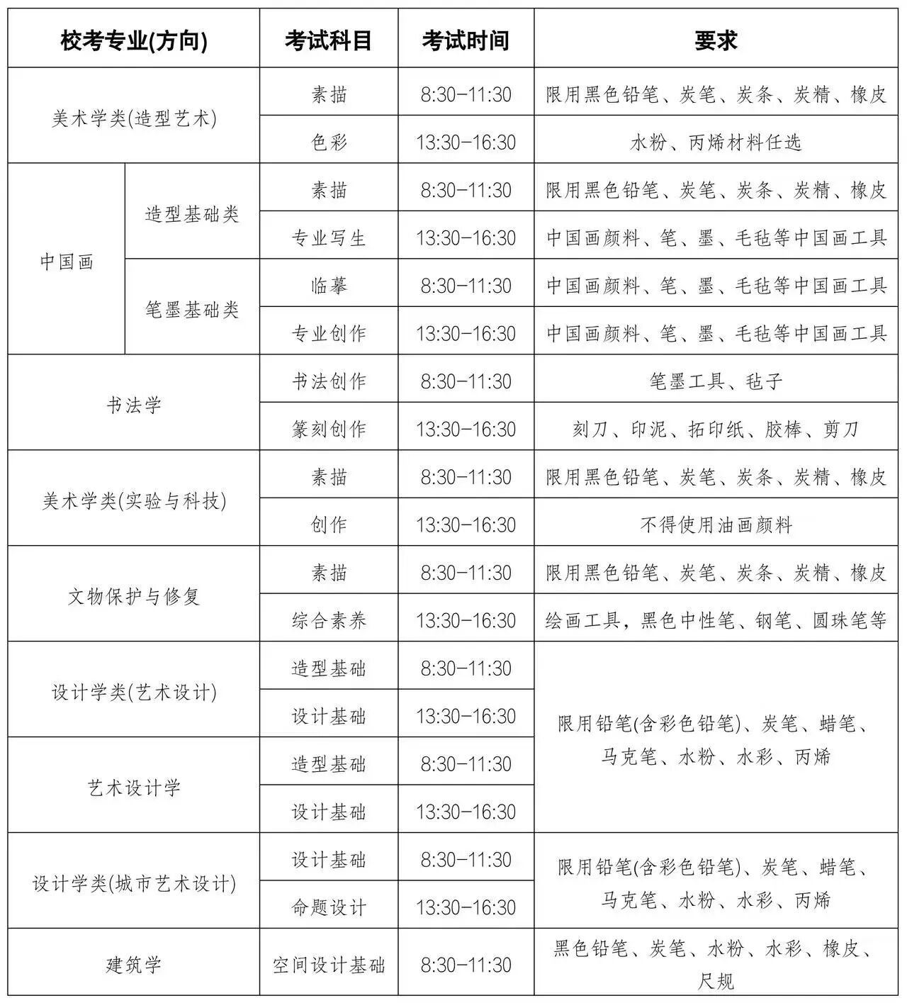
央美校考考试时间
初试:
报名时间:
2026年1月15日10:00——2026年1月19日17:00
准考证打印:
2026年1月22日——2026年1月25日
通过【央美招生】微信服务号自行下载、打印纸质准考证。
初试考试时间:2026年1月25日
复试:
复试考试时间:2026年3月22日
成绩查询:
通过【央美招生】微信服务号进行查询。
中央美术学院2026年本科招生简章
中央美术学院(Central Academy of Fine Arts)是中华人民共和国教育部批准的具有高等学历教育招生资格的公办普通高等学校。
中央美术学院的前身是国立北平艺术专科学校,可以追溯至1918年著名教育家蔡元培先生倡导成立的国立北京美术学校。这是中国历史上第一所国立美术教育学府,也是中国现代美术教育的开端。
学校历经百余年的发展,构建了完善的、具有鲜明中国特色的现代美术教育体系,具有学士、硕士、博士学位授予权,并设有博士后科研流动站。现有望京校区(北京市朝阳区花家地南街8号)、燕郊校区(河北省三河市燕郊经济开发区燕顺路177号)、上海校区(上海市浦东新区临港新城环湖南二路1099号)等三个校区开展本科教学。
一、招生计划
中央美术学院根据社会发展需要,结合办学条件、专业人才培养目标和各省(区、市)的生源情况,科学、合理地编制2026年本科招生计划。中央美术学院2026年拟招普通本科生1140人(不含华侨港澳台联招考生和香港中学文凭考生),最终招生计划数以教育部下达为准,不设预留计划。
(一)校考专业

注1学生入学第一学年在造型学科基础部学习,第二学年分入油画系、版画系、雕塑系、壁画系等专业院系学习。
注2中国画专业按造型基础、笔墨基础两个类别分别报名、考试和录取。造型基础类拟招计划35人,笔墨基础类拟招计划15人。
注3(中法)艺术与设计管理学院为中法合作办学机构,办学地点设在上海。学生入学第一、第二和第四学年在上海(中法)艺术与设计管理学院学习,第三学年赴法国学习。
(二)普通类专业、不组织校考的艺术类专业

注4普通类专业、不组织校考的艺术类专业具体分省计划按计划投放各省(区、市)公布的招生专业目录为准。
二、报考条件
(一)符合以下条件者,可以报考
1.遵守中华人民共和国宪法和法律;
2.高级中等教育学校毕业或具有同等学力;
3.身心健康,符合教育部、原卫生部、中国残疾人联合会颁布的《普通高等学校招生体检工作指导意见》《关于普通高等学校招生学生入学身体检查取消乙肝项目检测有关问题的通知》(教学厅〔2010〕2 号)体检要求及中央美术学院招生专业学习要求,除书法学外,其他校考专业不招色盲;
4.部队现役军人经部队相关部门批准后可以报考;
5.报考校考专业的考生须按艺术类报名参加高考。
(二)属下列情形之一者,不得报考
1.具有普通高等学历教育资格的高校在校生,或已被普通高校录取并保留入学资格的学生;
2.高级中等教育学校非应届毕业的在校生;
3.在高级中等教育阶段非应届毕业年份以弄虚作假手段报名并违规参加普通高校招生考试(包括全国统考、省级统考和高校单独组织的招生考试,以下简称高考)的应届毕业生;
4.因违反国家教育考试规定,被给予暂停参加高考处理且在停考期内的人员;
5.因触犯刑法已被有关部门采取强制措施或正在服刑者,其中,未成年人按相关法律规定执行;
6.在参加中央美术学院组织的校考中作弊,且停考期未满3年者。
三、校考安排
美术学类(造型艺术)、中国画(造型基础类)、美术学类(实验与科技)、文物保护与修复专业组织线上考试和现场考试。线上考试成绩仅按合格或不合格评定,取得线上考试成绩合格的考生方可参加现场考试。
美术学(中外合作办学)专业仅组织线上考试,《美术鉴赏》科目成绩满分为100分、《综合素质考核》科目成绩满分为50分。
中国画(笔墨基础类)、书法学专业仅组织现场考试。
设计学类(艺术设计)、艺术设计学、设计学类(城市艺术设计)、建筑学专业不组织线上考试,依据考生省级美术与设计类统考成绩,分省择优确定合格名单,结果在校考报名系统中面向考生本人公布。合格考生须在规定时间内进行缴费,缴费成功的考生方可参加现场考试。
现场考试专业中,除书法学专业《书法创作》科目成绩满分为200分,其他考试科目成绩满分均为100分。
(一)报名时间
2026年1月15日10:00至2026年1月19日17:00
(二)报名要求
计划报考中央美术学院校考专业的考生(含华侨港澳台考生)均须在规定时间内通过【央美招生】微信服务号进行网上报名。具体报名流程后续详见《中央美术学院2026年本科招生校考报名须知》。
设计学类(艺术设计)、艺术设计学、设计学类(城市艺术设计)、建筑学专业缴费时间预计在2026年3月初通过中央美术学院官网另行通知。
(三)报考费
人民币160元/人
(四)注意事项
1.按照《教育部办公厅关于做好2026年普通高等学校部分特殊类型招生工作的通知》工作要求,报考中央美术学院校考专业的考生须按《中央美术学院2026年本科招生校考专业(方向)省统考科类对应要求》参加省统考。考生在取得对应省统考成绩合格的基础上参加校考。
2.考生应严格遵守诚信考试原则,真实、准确填写报考信息,并认真核对,报考信息一经确认,不可更改。网上缴费成功后,即启动考务组织程序、安排考试资源,无论是否参加考试,报考费均不予退还。
四、考试事项
(一)线上考试
考试日期:2026年1月25日,考试用纸由考生在考前自行准备,纸张规格尺寸±1cm内均属正常范围。

(二)现场考试
考试日期:2026年3月22日,考试地点及考场安排于考试前另行通知。

(三)禁止事项
所有专业考试禁止使用油画颜料,禁止使用各种图文数字模板模具;现场考试禁止使用需外接电源的绘画辅助工具及设备。
(四)其他
1.线上考试准考证打印:考生于2026年1月22日至2026年1月25日通过【央美招生】微信服务号自行下载、打印纸质准考证。现场考试准考证打印时间另行通知。
2.成绩查询:通过【央美招生】微信服务号进行查询。
3.校考合格人数原则上不超过校考专业年度招生计划数的4倍。
4.相应科类省级统考成绩未达到合格者,校考成绩无效。
5.关于校考考试的未尽事宜,或因其它原因可能导致的调整变更,将及时在中央美术学院官网进行公告,请广大考生密切关注。
五、志愿填报
(一)校考成绩合格的考生方可填报校考合格专业志愿。
(二)未参加中央美术学院组织的专业考试、专业考试成绩不合格或相应科类省级统考成绩不合格的考生,不可填报中央美术学院校考专业志愿。
(三)普通类专业、不组织校考的艺术类专业志愿填报,按考生所在各省(区、市)要求进行。
(四)志愿填报涉及院校或专业代码等相关信息以各省(区、市)公布的招生专业目录为准。
六、录取
(一)考生高考注意事项
1.报考中央美术学院的考生均须参加身体健康状况检查,并如实填写高考体检表中的每一项信息,尤其是“既往病史”栏目。中央美术学院严格执行教育部、原卫生部、中国残疾人联合会颁布的《普通高等学校招生体检工作指导意见》《关于普通高等学校招生学生入学身体检查取消乙肝项目检测有关问题的通知》(教学厅〔2010〕2 号)相关规定。
2.高考外语为非英语语种的考生可报考中央美术学院,但中央美术学院本科阶段仅开设大学英语课程,非英语语种考生考入后,须在本科阶段完成英语课程学习。
(二)录取批次
校考专业面向全国招生,不编制分省计划,艺术类文理兼招,不限选考科目,安排在艺术类本科提前批进行录取。
普通类专业、不组织校考的艺术类专业,编制分省计划,安排在普通本科批次录取。
(三)录取原则
艺术类本科提前批:考生相应科类省统考成绩合格,校考成绩合格,校考专业高考文化课成绩达到报考专业要求,依据考生志愿,按照校考成绩从高到低择优录取。
⒈文化课成绩要求
(1)美术学类(造型艺术)、中国画、书法学、美术学类(实验与科技)、设计学类(艺术设计)、设计学类(城市艺术设计)、文物保护与修复专业,高考综合改革省(区、市)考生高考文化课成绩达到所在省(区、市)普通本科相应科类录取控制分数线;西藏、新疆考生高考文化课成绩达到所在自治区普通本科二批相应科类录取控制分数线。
(2)建筑学、艺术设计学专业,高考综合改革省(区、市)考生高考文化课成绩达到所在省(区、市)相应科类特殊类型招生录取控制分数线;西藏、新疆考生高考文化课成绩达到所在自治区普通本科一批相应科类录取控制分数线。
(3)美术学(中外合作办学)专业,高考综合改革省(区、市)考生高考文化课成绩达到所在省(区、市)相应科类特殊类型招生录取控制分数线的95%,且不低于所在省(区、市)普通本科相应科类录取控制分数线;西藏、新疆考生高考文化课成绩达到所在自治区普通本科一批相应科类录取控制分数线的95%,且不低于所在自治区普通本科二批相应科类录取控制分数线。
⒉录取办法
校考合格生源中,考生文化课成绩达到校考专业文化课录取控制分数线要求,依据校考成绩排序录取。校考成绩并列且招生计划不足时,按文化课相对成绩排序录取,文化课相对成绩并列时,则依次比较语文、数学、外语成绩,单科高者优先。
⒊文化课相对成绩计算公式

高考综合改革省(区、市)的考生文化课相对成绩使用相应科类特殊类型招生录取控制分数线进行计算。西藏、新疆考生高考文化课相对成绩使用普通本科一批相应科类录取控制分数线进行计算。高考文化课相对成绩四舍五入保留至小数点后三位。
海南省考生文化课成绩使用标准分。
若各省(区、市)招生政策调整,则考生的文化课相对成绩将按照考生所在省(区、市)招生办法、统一标准进行折算,具体折算办法由学校本着择优录取且对同一生源地全体考生公平公正的原则确定。
普通本科批次:依据进档考生的投档分和专业志愿,按照“分数优先、遵循志愿”的原则录取,不设专业级差。若考生投档分数相同,按考生所在省(区、市)公布的同分排序规则进行录取。
(四)录取有关情况说明
1.中央美术学院在艺术类本科提前批次录取时,所采用的考生高考文化课成绩为无政策加分成绩。
2.中央美术学院在普通本科批次提档时,认可各省(区、市)根据教育部有关规定给予相关考生的全国性加分项目和分值。同一考生如符合多项加分条件,只取其中最高一项分值,且不得超过20分。
3.中央美术学院在普通本科批次平行志愿投档录取时,未完成的招生计划将按照各省(区、市)招生录取工作要求进行征集志愿,不进行降分录取。
七、华侨港澳台招生
(一)华侨港澳台联招考生报考要求
美术学类(造型艺术)、中国画、书法学、美术学类(实验与科技)、设计学类(艺术设计)、艺术设计学、设计学类(城市艺术设计)、文物保护与修复、建筑学、美术学(中外合作办学)专业面向华侨港澳台联招考生招收本科生。
华侨港澳台联招考生须符合《2026年中华人民共和国普通高等学校联合招收华侨港澳台学生简章》规定的条件,并报名参加中央美术学院组织的专业考试。招生计划以教育部下达为准。
专业考试合格的考生根据全国联招文化成绩排序录取,全国联招录取分数线不低于全国联招本科批次相应科类普通类院校(专业)录取控制高分线。
(二)香港中学文凭考生报考要求
美术学类(造型艺术)、中国画、书法学、美术学类(实验与科技)、设计学类(艺术设计)、设计学类(城市艺术设计)、文物保护与修复、建筑学专业面向香港中学文凭考生招收本科生。
香港中学文凭考生须符合《2026年内地高校招收香港中学文凭考试学生办法》规定的条件,并报名参加中央美术学院组织的专业考试,招生总计划拟定5人,最终以教育部下达计划数为准。
专业考试成绩合格且香港中学文凭考试中国语文科、英国语文科、数学科、公民科成绩不低于3,3,2,A。
(三)报名及考试方式
华侨港澳台联招考生、香港中学文凭考生报名时间及考试要求同大陆考生。报考设计学类(艺术设计)、艺术设计学、设计学类(城市艺术设计)、建筑学专业的考生只参加现场考试。
八、违规处理
(一)考生在报名、考试、录取直至入学各阶段存在违规行为的,将按照《国家教育考试违规处理办法》《普通高等学校招生违规行为处理暂行办法》等规定严肃处理。
(二)在参加中央美术学院组织的校考中被认定为作弊的考生,3年内禁止报考(不予录取)中央美术学院。
九、奖助学金
中央美术学院实行奖学金制,设综合类、专项类、教学类、院系独立类等多类奖学金,奖励品学兼优的学生。同时,为帮助家庭经济困难学生顺利完成学业,学校设立助学金体系。助学金分为国家助学金、校级助学金与社会类助学金,为家庭经济困难学生提供相应的经济支持。
十、学费及住宿费标准
(一)学费标准
1.人文学院、艺术管理与教育学院学费标准:8000元/学年;
2.(中法)艺术与设计管理学院学费标准:45000元/学年,第三学年还须按法国凯致商学院收费标准缴纳学费;
3.其他院系学费标准:15000元/学年。
(二)住宿费标准
1.望京校区和燕郊校区住宿费标准:900元/学年;
2.上海校区住宿费标准:1200元/学年。
十一、其他
(一)新生入学后,中央美术学院将按照教育部相关规定及《中央美术学院新生入学复查实施办法》对本科新生进行全面复查,凡复查不合格、不符合录取条件者,将取消学籍。
(二)中央美术学院不举办任何形式的考前辅导班,不委托任何中介机构或个人进行招生录取工作,未在任何省市、任何中学建立生源或生源培训基地。不收取国家规定外的任何费用。任何中介机构或个人未经中央美术学院授权以中央美术学院名义进行招生宣传的,中央美术学院保留依法追究其责任的权利。
(三)凡报考中央美术学院者,均视为已阅读了《中央美术学院2026年本科招生简章》,并充分理解及认可本简章中所述的各项要求、考试方式、录取原则等有关规定。
(四)本简章自公布之日起施行,由中央美术学院招生处负责解释。如遇国家法律、法规、规章和上级有关政策变化,以变化后的政策为准。
(五)《中央美术学院2026年本科招生章程》预计于2026年5月发布。
(六)中央美术学院招生工作主动接受学校纪检部门以及社会各界的监督。
(七)招生联系方式
中央美术学院官网:https://www.cafa.edu.cn
咨询电话:010-64771056/64771552
申诉电话:010-64771000
纪检部门电话:010-64771013
微信服务号:央美招生
电子信箱:zsbgs@cafa.edu.cn
通讯地址:北京市朝阳区花家地南街8号
说明:内容来自中央美术学院网站








